尊时凯龙
ENGLISH  
股票代码:300515
关于尊时凯龙
尊时凯龙简介
生长历程
声誉资质
企业文化
盈泰环保
新闻中心
公司新闻
产品中心
无人化智能装备
燃料全历程管控系统
剖析检测仪器
风透?牌干燥机
人工制样装备
解决计划
人力资源
人才政策
人才生长
园区风范
客服中心
营销网络
运维服务
资料下载
联系尊时凯龙
投资者关系
公司通告
股票信息
投资者互动
关于尊时凯龙
尊时凯龙简介
生长历程
声誉资质
企业文化
盈泰环保
新闻中心
公司新闻
产品中心
无人化智能装备
自动采样系统
样桶转运及管理系统
机械人制样系统
样瓶运送及管理系统
嵌入式全水化验系统
无人化验系统
运维包管系统
燃料全历程管控系统
燃料集中管控平台
燃料现场羁系系统
燃料信息管理系统
化验室管理系统
数字化煤场管控系统
剖析检测仪器
热值剖析系列
元素剖析系列
因素剖析系列
物理特征剖析系列
风透?牌干燥机
人工制样装备
缩分器
破碎机
振筛机
制样破损机
除尘系统
解决计划
人力资源
人才政策
人才生长
园区风范
休闲娱乐
宿舍食堂
聚会培训
园区情形
客服中心
营销网络
运维服务
资料下载
联系尊时凯龙
投资者关系
公司通告
股票信息
投资者互动
ENGLISH
新闻中心
公司新闻
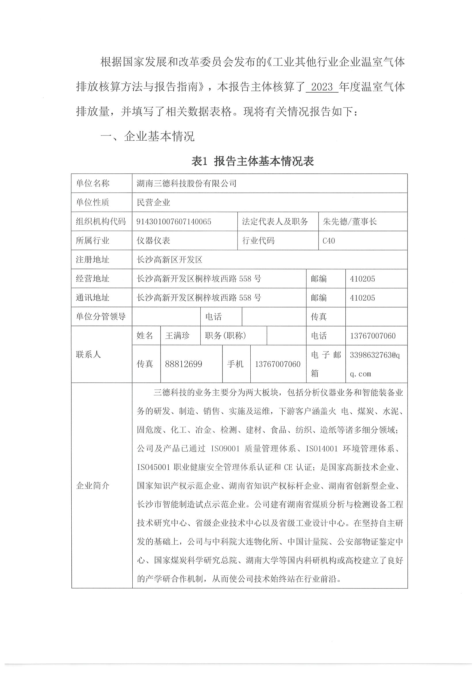
工业其他行业企业温室气体排放报告
宣布时间:2024-06-21
浏览数:6790
上一篇 :
产品生命周期评价报告-碳足迹
下一篇 :
电力行业《发电用煤智能采制样系统手艺要求与性能验收要领》等标准钻研会在尊时凯龙科技乐成召开
服务热线:
800-878-6308
邮箱: sande@sandegroup.com
微信公众号
关于尊时凯龙
尊时凯龙简介
生长历程
声誉资质
企业文化
盈泰环保
新闻中心
公司新闻
产品中心
无人化智能装备
燃料全历程管控系统
剖析检测仪器
人工制样装备
客服中心
营销网络
运维服务
防伪盘问
交货盘问
资料下载
联系尊时凯龙
人力资源
人才政策
人才生长
园区风范
投资者关系
投资通告
股票信息
投资者互动
版权所有:尊时凯龙 湘ICP备10204722号
湘公网安备 43019002001062号
友情链接: 尊时凯龙盈泰环保 | 优泰科技
服务热线:
800-878-6308
地址:
邮箱: sande@sandegroup.com
版权所有:尊时凯龙
湘ICP备10204722号
湘公网安备 43019002001062号
网站地图